International Design Codes
CSiBridge Express supports multiple international design codes for bridge design, ensuring compliance with regional standards. The software automatically adjusts parametric values based on the selected design code.
- AASHTO LRFD 2020
- AASHTO LRFD 2017
- IRC:112-2020
- Eurocode 2:2004
- Automatic code-based adjustments
- Regional compliance verification

Design Criteria
Design Criteria provides centralized access to code-compliant design standards and material specifications. Through the Design menu, users can configure design codes and materials.
- Design Code Selection and Configuration
- Material Properties Definition
- Code-Compliant Parameter Settings
- Integrated Property Panel Forms
- Real-Time Criteria Updates
- Standards Compliance Verification

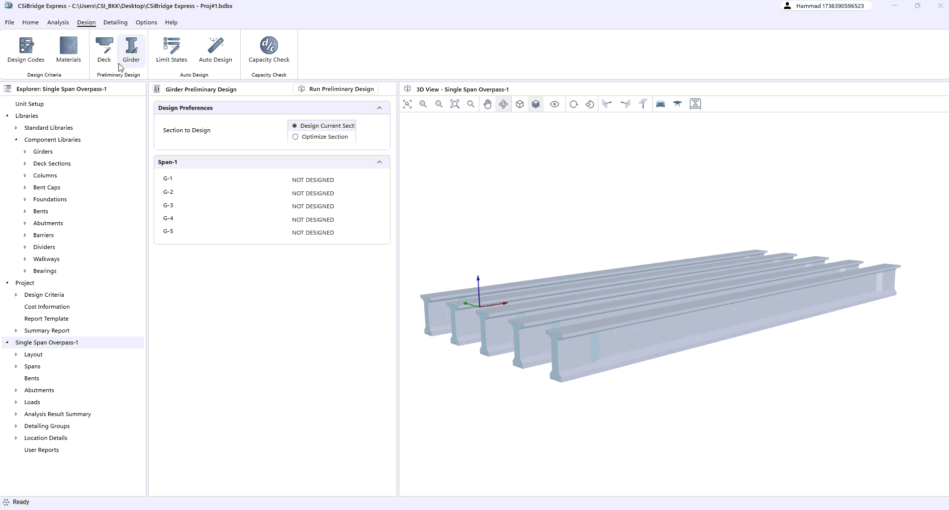
Preliminary Design
The Preliminary Design module enables fast empirical sizing of bridge components during the early design stage.
- Automated empirical design of bridge deck sections
- Preliminary girder sizing based on span and loading
- Automatic tendon profile assignment
- Built-in girder section optimization
- Rapid design iteration
- Streamlined workflow for early-stage design

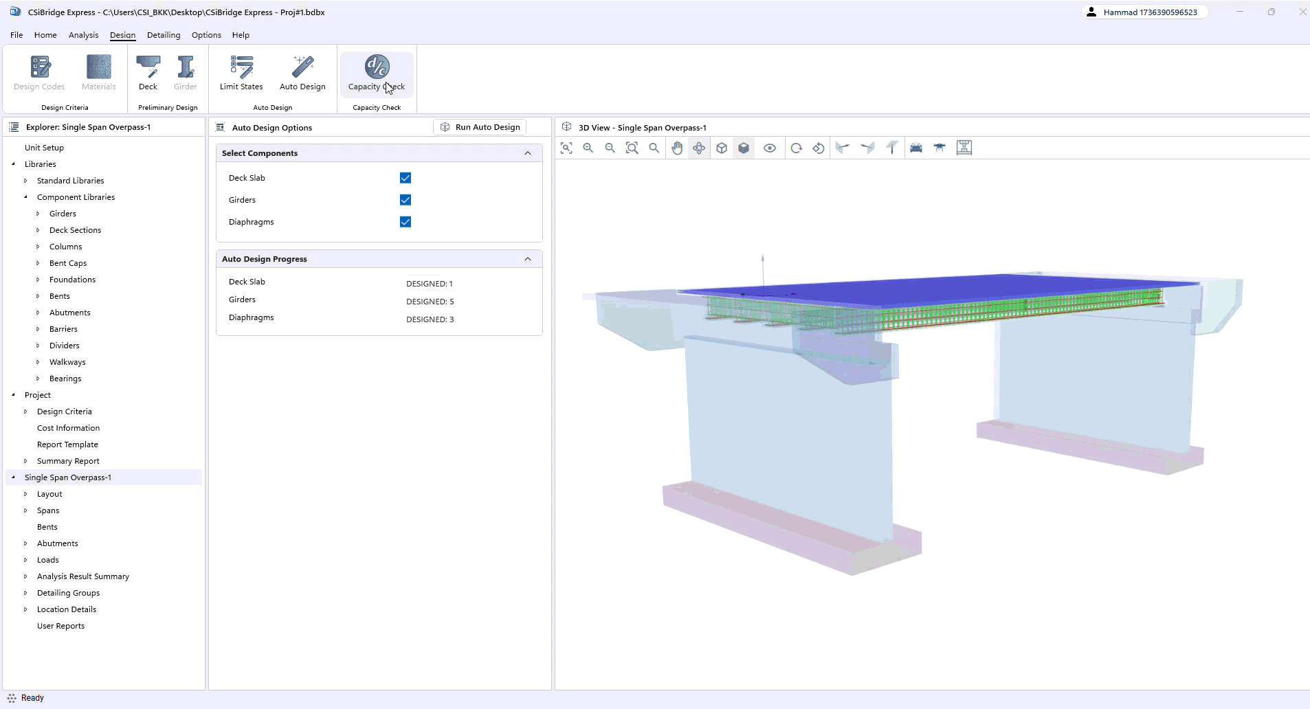
Auto Design
Auto Design automates the generation of code-compliant designs for structural components, streamlining the design process significantly.
- Automated Component Design
- Design Code Integration
- Selective Component Design
- Real-Time Design Progress Tracking
- Standards Compliance
- Streamlined Design Workflow

Parametric Design Capabilities
Explore a wide range of design alternatives by adjusting key parameters such as material properties, cross-sectional dimensions, and reinforcement details.
- Material Properties Optimization
- Cross-Sectional Dimension Adjustment
- Reinforcement Details Configuration
- Real-Time Performance Impact Analysis
- Interactive 3D Visualization
- Instant Design Alternative Comparison

Capacity Check
Capacity Check ensures bridge components meet or exceed required load demands through iterative verification.
- Iterative Component Verification
- Capacity Ratio Assessment
- Load Demand Comparison
- Standards Compliance Check
- Failure Prevention Analysis
- Performance Optimization

Design Responses
Design Responses provide detailed, customizable analysis output for all bridge components with comprehensive visualization tools.
- Force and Stress Diagrams
- Flexural and Shear Design Results
- Required/Provided Reinforcement Display
- 3D Interaction Diagrams
- PMM Curves and Capacity Ratios
- Exportable Results with Real-Time Updates
